ÉÛÎäÔÚÏß | swzx.com

 ÕÒ»ØÃÜÂë
 Á¢¼´×¢²á

QQ怬

Ö»ÐèÒ»²½£¬¿ìËÙ¿ªÊ¼

ɨÂëµÇ¼¸ü°²È«

微信扫码登录

²é¿´: 1845|»Ø¸´: 14

С»Æ³µÊÇÓÐÇøÓòÏÞÖÆÂð£¿

[¸´ÖÆÁ´½Ó]
·¢±íÓÚ 2026-3-27 12:43 | ÏÔʾȫ²¿Â¥²ã |ÔĶÁģʽ À
ÈçÌ⣬ÀëÊÐÇø°ë¾¶¶àÉÙ¹«À³¬³ö·¶Î§×Ô¶¯¶ÏµçÂð£¿
·¢±íÓÚ 2026-3-27 14:32 À´×Ôm.swzx.com | ÏÔʾȫ²¿Â¥²ã À
ÓУ¡Ïû·À¶ÓÍù¸£É½ÄÇÌõС·¾Í³¬ÇøÁË

µãÆÀ

¶¼Ã»¿´¼ûËûÃǹ«Ë¾·¢¸öÊշѹ«¸æºÍ·¶Î§½çÏß  ÏêÇé »Ø¸´ ·¢±íÓÚ 2026-3-27 17:59
ÄѹÖÔçÉϾ­¹ý¿´¼ûÒ»Á¾Í£Â·ÖÐ¼ä  ÏêÇé »Ø¸´ ·¢±íÓÚ 2026-3-27 16:43
·¢±íÓÚ 2026-3-27 14:44 | ÏÔʾȫ²¿Â¥²ã À
ÉÛÎäµÄС»Æ³µÕæµÄÌ«ÉÙÁË£¬ÐèÒªÆï³µµÄʱºò£¬ÕÒ¶¼ÕÒ²»µ½°¡£¿

µãÆÀ

·ÅÐÄÂíÉϼ¸°ÙÁ¾ÓÖͶ·ÅÊг¡£¬ÏÖÔÚ»¹Í£ÔÚÃÀÂ׺óÃæ£¬Ã»ÓÐÉèÖúà ÏêÇé »Ø¸´ ·¢±íÓÚ 2026-3-27 15:24
·¢±íÓÚ 2026-3-27 15:24 À´×Ôm.swzx.com | ÏÔʾȫ²¿Â¥²ã À
·Æ¶û123456 ·¢±íÓÚ 2026-03-27 14:44
ÉÛÎäµÄС»Æ³µÕæµÄÌ«ÉÙÁË£¬ÐèÒªÆï³µµÄʱºò£¬ÕÒ¶¼ÕÒ²»µ½°¡£¿

·ÅÐÄÂíÉϼ¸°ÙÁ¾ÓÖͶ·ÅÊг¡£¬ÏÖÔÚ»¹Í£ÔÚÃÀÂ׺óÃæ£¬Ã»ÓÐÉèÖúÃ
·¢±íÓÚ 2026-3-27 16:43 À´×Ôm.swzx.com | ÏÔʾȫ²¿Â¥²ã À
ºÚ°µÖÐÂþÎè ·¢±íÓÚ 2026-03-27 14:32
ÓУ¡Ïû·À¶ÓÍù¸£É½ÄÇÌõС·¾Í³¬ÇøÁË

ÄѹÖÔçÉϾ­¹ý¿´¼ûÒ»Á¾Í£Â·Öмä

                               
µÇ¼/×¢²áºó¿É¿´´óͼ
·¢±íÓÚ 2026-3-27 17:18 À´×Ôm.swzx.com | ÏÔʾȫ²¿Â¥²ã À
ÔÚ¸£ÖÝÓе綼¿ÉÒÔÆï³ö·¶Î§£¬Ö»Êdz¬·¶Î§¼Û¸ñ¹óµã
·¢±íÓÚ 2026-3-27 17:34 À´×Ôm.swzx.com | ÏÔʾȫ²¿Â¥²ã À
ʲôʱºò¼Ó·¶Î§£¬¹ÊÏØ³Ç½¼Ò²µÃÓÐ

                               
µÇ¼/×¢²áºó¿É¿´´óͼ

                               
µÇ¼/×¢²áºó¿É¿´´óͼ

                               
µÇ¼/×¢²áºó¿É¿´´óͼ
 Â¥Ö÷| ·¢±íÓÚ 2026-3-27 17:59 À´×Ôm.swzx.com | ÏÔʾȫ²¿Â¥²ã À
ºÚ°µÖÐÂþÎè ·¢±íÓÚ 2026-03-27 14:32
ÓУ¡Ïû·À¶ÓÍù¸£É½ÄÇÌõС·¾Í³¬ÇøÁË

¶¼Ã»¿´¼ûËûÃǹ«Ë¾·¢¸öÊշѹ«¸æºÍ·¶Î§½çÏß

µãÆÀ

Äãɨһϳµ×Ó£¬ÊÖ»úÉÏÃæ¾ÍÓÐÏÔʾ·¶Î§ÁË  ÏêÇé »Ø¸´ ·¢±íÓÚ 2026-3-28 08:45
·¢±íÓÚ 2026-3-27 18:52 À´×Ôm.swzx.com | ÏÔʾȫ²¿Â¥²ã À
Æï¿^ÕÒ¿ ·¢±íÓÚ 2026-03-27 17:59
¶¼Ã»¿´¼ûËûÃǹ«Ë¾·¢¸öÊշѹ«¸æºÍ·¶Î§½çÏß

ÔÚ΢ÐÅÏ»®ËÑÉÛÎä°Ý¿Ë³öÐоÍÓÐ
·¢±íÓÚ 2026-3-27 20:33 À´×Ôm.swzx.com | ÏÔʾȫ²¿Â¥²ã À
½¨ÒéÄÜÆïµ½¹ÊÏØ
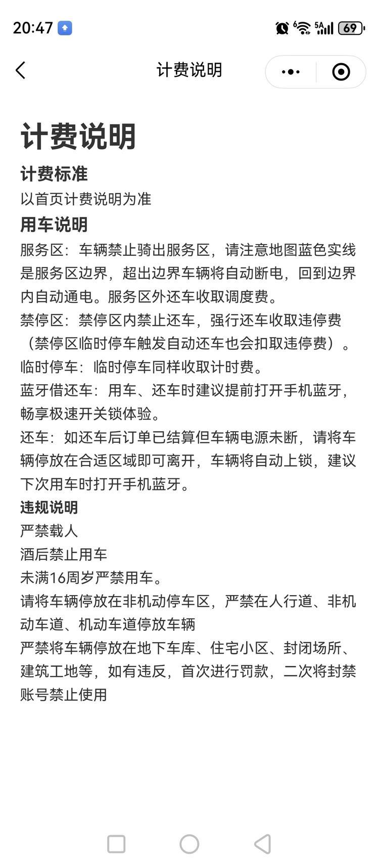
·¢±íÓÚ 2026-3-27 20:47 À´×Ôm.swzx.com | ÏÔʾȫ²¿Â¥²ã À


                               
µÇ¼/×¢²áºó¿É¿´´óͼ


                               
µÇ¼/×¢²áºó¿É¿´´óͼ
·¢±íÓÚ 2026-3-27 21:27 À´×Ôm.swzx.com | ÏÔʾȫ²¿Â¥²ã À
½â·ÅÎ÷·ֻµ½¶þ¼¶Õ¾£¬ÆðÂëÒªµ½Öд¢Á¸¡£
·¢±íÓÚ 2026-3-28 07:20 À´×Ôm.swzx.com | ÏÔʾȫ²¿Â¥²ã À
ÁÖÉÙ»Ô ·¢±íÓÚ 2026-03-27 21:27
½â·ÅÎ÷·ֻµ½¶þ¼¶Õ¾£¬ÆðÂëÒªµ½Öд¢Á¸¡£

Ãæ·Û³§ÎÒ¿´¼ûºÃ¼¸¸ö

                               
µÇ¼/×¢²áºó¿É¿´´óͼ
·¢±íÓÚ 2026-3-28 08:45 À´×Ôm.swzx.com | ÏÔʾȫ²¿Â¥²ã À
Æï¿^ÕÒ¿ ·¢±íÓÚ 2026-03-27 17:59
¶¼Ã»¿´¼ûËûÃǹ«Ë¾·¢¸öÊշѹ«¸æºÍ·¶Î§½çÏß

Äãɨһϳµ×Ó£¬ÊÖ»úÉÏÃæ¾ÍÓÐÏÔʾ·¶Î§ÁË
·¢±íÓÚ 2026-3-28 21:30 À´×Ôm.swzx.com | ÏÔʾȫ²¿Â¥²ã À
²»Äܵ½»ÊÍ¥ÐÂÊÀ½ç
ÄúÐèÒªµÇ¼ºó²Å¿ÉÒÔ»ØÌû µÇ¼ | Á¢¼´×¢²á

±¾°æ»ý·Ö¹æÔò

¿ìËٻظ´ ·µ»Ø¶¥²¿ ·µ»ØÁбí