ÉÛÎäÔÚÏß | swzx.com

 ÕÒ»ØÃÜÂë
 Á¢¼´×¢²á

QQ怬

Ö»ÐèÒ»²½£¬¿ìËÙ¿ªÊ¼

ɨÂëµÇ¼¸ü°²È«

微信扫码登录

²é¿´: 1601|»Ø¸´: 5

¹ØÓÚ×éÖ¯¿ªÕ¹¡°¹«°²Ö¤ÕÕ°ìÀíר³¡¡±»î¶¯µÄ֪ͨ

[¸´ÖÆÁ´½Ó]
·¢±íÓÚ 2026-4-16 15:18 | ÏÔʾȫ²¿Â¥²ã |ÔĶÁģʽ À
¹ØÓÚ×éÖ¯¿ªÕ¹¡°¹«°²Ö¤ÕÕ°ìÀíר³¡¡±»î¶¯µÄ֪ͨ
       Ϊ½øÒ»²½ÌáÉý¹«°²ÕþÎñ·þÎñ£¬³ÖÐøÉ¡°·Å¹Ü·þ¡±¸Ä¸ï£¬¼ùÐС°ÎÒΪȺÖÚ°ìʵÊ¡±£¬×ÅÁ¦½â¾öÔÚУѧÉú¡¢ÔÚÖ°ÈËÔ±¡°ÉÏѧÉϰàû¿Õ°ì¡¢·Åѧϰàû´¦°ì¡±µÄÎÊÌ⣬ÉÛÎäÊй«°²¾Ö¾ö¶¨ÔÚ4-5ÔÂ·ÝÆÚ¼ä¿ªÉè¡°¹«°²Ö¤ÕÕ°ìÀíר³¡¡±»î¶¯£¬×éÖ¯¿ªÕ¹È«Êм¯ÖаìÖ¤·þÎñ,ÏÖ½«ÓйØÒªÇó֪ͨÈçÏ£º
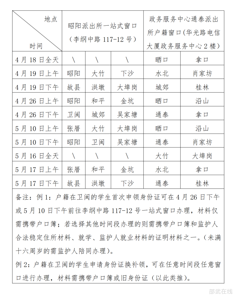
Ò»¡¢Ê±¼ä°²Åż°¼¯ÖаìÖ¤·þÎñ´°¿Ú
       1¡¢Ê±¼ä°²ÅÅ£º4ÔÂ18ÈÕ¡¢4ÔÂ19ÈÕ¡¢4ÔÂ25ÈÕ¡¢4ÔÂ26ÈÕ¡¢5ÔÂ10ÈÕ¡¢5ÔÂ16ÈÕ¡¢5ÔÂ17ÈÕ£¬ÉÏÎç9:00-11:30£¬ÏÂÎç3:00-5:30
       2¡¢¼¯ÖаìÖ¤·þÎñ´°¿Ú£ºÕþÎñ·þÎñÖÐÐÄ̩ͨÅɳöËù»§¼®´°¿Ú¡¢ÕÑÑôÅɳöËùһվʽ´°¿Ú

                               
µÇ¼/×¢²áºó¿É¿´´óͼ

¶þ¡¢·þÎñ¶ÔÏó
       1¡¢Ï½ÇøÄÚδÉêÁì¾ÓÃñÉí·ÝÖ¤µÄÊÊÁäÖÐСѧÉú£¨ÌرðÊǼ´½«ÄêÂúÊ®ÁùÖÜËêδ°ìÖ¤ÈËÔ±£©£»
       2¡¢¾ÓÃñÉí·ÝÖ¤ÓÐЧÆÚ¼´½«µ½ÆÚµÄËùÓÐÈËȺ¡£

Èý¡¢°ìÀíÖ¤¼þËùÐèЯ´ø²ÄÁÏ
       1¡¢Ê×´ÎÉêÁ죺16ÖÜËêÒÔÏÂÊ×´ÎÉêÁì¾ÓÃñÉí·ÝÖ¤µÄѧÉú£¬Ðë¼à»¤ÈËÅãͬ£»ÔÚ»§¼®µØ¹«°²ÅɳöËù´°¿ÚÉêÇë°ìÀíµÄÐèЯ´ø¾ÓÃñ»§¿Ú²¾£»ÔÚ·Ç»§¼®µØ¹«°²ÅɳöËù´°¿ÚÉêÇë°ìÀíµÄÐèЯ´ø¾ÓÃñ»§¿Ú²¾ºÍ¼à»¤È˺Ϸ¨Îȶ¨×¡Ëù²ÄÁÏ£¨·¿²úÖ¤Ô­¼þ»ò²»¶¯²ú²úȨ֤Ã÷+·¿²úÖ¤¸´Ó¡¼þ£©¡¢¾Íѧ£¨Ñ§¼®Ö¤Ã÷»ò¾Í¶ÁÖ¤Ã÷£©¡¢¼à»¤È˾ÍÒµµÄÆäÖÐÒ»ÖÖÖ¤Ã÷²ÄÁϵ½¾ÓסµØÅɳöËùÉêÇë°ìÀí¡££¨»§¿Ú±¾ÎÞ·¨ÌåÏÖÓë¼à»¤ÈËÇ×Êô¹ØÏµ»¹ÐèÌá½»³öÉúҽѧ֤Ã÷µÈÆäËûÖ¤Ã÷¼à»¤¹ØÏµµÄ²ÄÁÏ£©¡£
       2¡¢16ÖÜË꣨º¬16ÖÜË꣩ÒÔÉÏÊ×´ÎÉêÁì¾ÓÃñÉí·ÝÖ¤µÄѧÉúÔÚ»§¼®µØ¹«°²ÅɳöËù´°¿ÚÉêÇë°ìÀíµÄÐèЯ´ø¾ÓÃñ»§¿Ú²¾£»ÔÚ·Ç»§¼®µØ¹«°²ÅɳöËù´°¿ÚÉêÇë°ìÀíµÄÐèЯ´ø¾ÓÃñ»§¿Ú²¾ºÍºÏ·¨Îȶ¨×¡Ëù¡¢¾ÍѧµÄÆäÖÐÒ»ÖÖÖ¤Ã÷²ÄÁÏ¡£
       3¡¢²¹Áì¡¢»»Áì¾ÓÃñÉí·ÝÖ¤£º²¹Áì¾ÓÃñÉí·ÝÖ¤Óɱ¾ÈËÌá³öÉêÇ룬»»Áì¾ÓÃñÉí·ÝÖ¤»¹ÐèЯ´ø¾ÉµÄ¾ÓÃñÉí·ÝÖ¤½øÐаìÀí¡££¨16ÖÜËêÒÔÏ»»²¹ÁìÖ¤¼þµÄÐë¼à»¤È˵½³¡£©
       4¡¢ÎÞ·¨ÌṩѧУ¾Í¶ÁÖ¤Ã÷»ò¾Óסƾ֤µÄÈËÔ±¿É²ÎÕÕʱ¼ä°²ÅÅ±í»§¼®ËùÔڵع«°²ÅɳöËù¿ª·ÅµÄʱ¼ä¶Î½øÐÐÉêÁì¡£

ËÄ¡¢Êշѱê×¼
       1¡¢Ê×´ÎÉêÁì¾ÓÃñÉí·ÝÖ¤Ãâ·Ñ¡£
       2¡¢µ½ÆÚ»»Áì¾ÓÃñÉí·ÝÖ¤¹¤±¾·Ñ20Ôª/Ö¤¡£
       3¡¢¶ªÊ§²¹Áì»òË𻵻»Áì¾ÓÃñÉí·ÝÖ¤¹¤±¾·Ñ40Ôª/Ö¤¡£
       4¡¢ÁÙʱ¾ÓÃñÉí·ÝÖ¤¹¤±¾·Ñ10Ôª/Ö¤

Îå¡¢Éí·ÝÖ¤Ö¤Õղɼ¯×¢ÒâÊÂÏî
       1¡¢Ðë´©×ÅÉîÉ«ÓÐÁì»òÕßÔ²ÁìÉÏÒ£¬²»´÷ñ×Ó£¬²»µÃ×ÅÖÆÊ½·þ×°»òdzɫÉÏÒ£»
       2¡¢²»µÃÅå´÷ÃÀÍ«ÀàÒþÐÎÑÛ¾µ»òÆ«¹â¿ò¼ÜÑÛ¾µ£»
       3¡¢Í··¢ÊáÀíÕûÆë£¬²»ÒªÊáµÄ¹ý¸ß£¬¶ú¶äÍâ¶£¬ÎðŸhȾ¹ýÓÚÏÊÑ޵ķ¢É«£»
       4¡¢Îð»¯Å¨×±ºÍÅå´÷Ê×ÊΣ¨Èç·¢¿¨¡¢¶ú»·¡¢ÏîÁ´µÈ£©£»
       5¡¢ÎðÎÆÉí£¨ÓÐÎÆÉíµÄÐëÇåÏ´»òÕڸǣ©ÅÄÕÕʱ±íÇé¶Ëׯ´ó·½¡£

Áù¡¢×Éѯµç»°
       1¡¢ÕþÎñ·þÎñÖÐÐÄ̩ͨËù»§¼®´°¿Úµç»°£º0599-6224668£»
       2¡¢ÕÑÑôËù»§¼®Ò»Õ¾Ê½´°¿Úµç»°£º19805997572£»
       3¡¢ÕþÎñ·þÎñÖÐÐÄ»§Õþ´°¿Úµç»°£º0599-6323726¡£
ÉÛÎäÊй«°²¾Ö
2026Äê4ÔÂ16ÈÕ
À´Ô´£ºÉÛÎ侯ÊÂ

·¢±íÓÚ 2026-4-17 23:47 À´×Ôm.swzx.com | ÏÔʾȫ²¿Â¥²ã À
Àî¸Õ·°ìÖ¤¼þÅÄÕյŤ×÷ÈËÔ±£¬Ì¬¶ÈÒ»µãÒ²²»ºÃ£¬

                               
µÇ¼/×¢²áºó¿É¿´´óͼ
º¢×Ó²»ºÃÅÄÕÕ£¬ÈÃËý°ïæ¶àÅÄÏ£¬ºÃÉùºÃÆøµÄ˵¶¼Ã»Óã¬Éí·ÝÖ¤Õý³£Ñù×Ó×ÜÒª°ïæÅĺÃ×ÜÒª°É£¿ ǰ¼¸Äê̬¶È²î£¬È¥Äê̬¶È»¹ÊÇÒ»Ñù£¬ÓÈÆäÄǸöÄêÁäÀϵģ¬Ò²²»ÖªµÀÏÖÔÚÍËÐÝûÓУ¬ÓÐÆøÃ»µØ·½Èö£¬ÆøÈË£¬ÄÃ׏¤×ʲ»ºÃºÃ°ìÊ£¬ÎÒä²Â¹À¼ÆÓÐÈËÒ²»á¾õµÃ̬¶È²î[·¢Å­]£¬Éí·ÝÖ¤¶¼¹ýÆÚÕâô¾ÃÁË£¬ÅĵÄû·¨¿´£¬ÎÒ¶¼ÀÁµÃÈ¥»»Ðµģ¬ÄþÔ¸³öÃÅ´ø»§¿Ú²¾

                               
µÇ¼/×¢²áºó¿É¿´´óͼ
·¢±íÓÚ 2026-4-17 23:50 À´×Ôm.swzx.com | ÏÔʾȫ²¿Â¥²ã À
²»¸øÆÀÂÛÂð£¿

µãÆÀ

ÿÍí11µãµ½µÚ¶þÌìÔçÉϰ˵ãËùÓеÄÌû×Ӻͻظ´¶¼»á½øÉóºËÇø£¬µÚ¶þÈÕ¹ÜÀíÉϰà¾Í»áÉóºË³öÀ´µÄ  ÏêÇé »Ø¸´ ·¢±íÓÚ 2026-4-18 07:31
 Â¥Ö÷| ·¢±íÓÚ 2026-4-18 07:31 | ÏÔʾȫ²¿Â¥²ã À

ÿÍí11µãµ½µÚ¶þÌìÔçÉϰ˵ãËùÓеÄÌû×Ӻͻظ´¶¼»á½øÉóºËÇø£¬µÚ¶þÈÕ¹ÜÀíÉϰà¾Í»áÉóºË³öÀ´µÄ
·¢±íÓÚ 2026-4-20 10:07 À´×Ôm.swzx.com | ÏÔʾȫ²¿Â¥²ã À
ÎåÒ»ÆÚ¼äÓÐÂð
·¢±íÓÚ 2026-4-20 22:14 À´×Ôm.swzx.com | ÏÔʾȫ²¿Â¥²ã À
12ºÅͬѧ¡£ ·¢±íÓÚ 2026-04-18 07:31
ÿÍí11µãµ½µÚ¶þÌìÔçÉϰ˵ãËùÓеÄÌû×Ӻͻظ´¶¼»á½øÉóºËÇø£¬µÚ¶þÈÕ¹ÜÀíÉϰà¾Í»áÉóºË³öÀ´µÄ

Âé·³ÎÊÏÂËûÃÇÎåÒ»ÆÚ¼ä¿ª·ÅÂð
ÄúÐèÒªµÇ¼ºó²Å¿ÉÒÔ»ØÌû µÇ¼ | Á¢¼´×¢²á

±¾°æ»ý·Ö¹æÔò

¿ìËٻظ´ ·µ»Ø¶¥²¿ ·µ»ØÁбí